优秀!中山6个儿童友好案例获省推广!--中山市妇女联合会

优秀!中山6个儿童友好案例获省推广!

来源:未知 日期:2025-11-28 15:24:59

当一座城市学会用“一米高度”的儿童视角审视自己,它的规划便有了温度,它的未来便充满了希望。近日,省妇儿工委办公室、省发展改革委、省住房城乡建设厅、省卫生健康委聚焦政策引领、服务供给、权益守护、空间营造、环境发展、参与赋能等六大维度儿童友好要求,征集全省各地儿童友好城市建设实践案例,经好中选优,向社会发布《广东省儿童友好城市建设可推广实践案例清单》中山市家庭教育指导服务中心、小榄镇、港口镇、黄圃镇、沙溪镇、南朗街道共6个儿童友好实践案例脱颖而出成功入选标志着中山儿童友好城市建设实现了从“试点探索”到“经验输出”的重要跨越,成为省内该领域积极的实践者与贡献者。

1.网站公布截图.png

01服务供给友好

2.沙溪镇案例截图.png

作为中山农商银行打造的中山首个儿童友好基地,沙溪镇农商行场馆以“关爱儿童家庭”为宗旨,免费服务16岁以下儿童及家长,运营至今开展亲子活动1168场,服务3.2万人次。其核心亮点在于创新“三位一体”服务生态,以分龄阶梯式财商课程(覆盖3-16岁)和“迷你银行”沉浸式体验为特色,“小小银行家”活动惠及5800余人次;以适儿化设施(儿童洗手池、母婴室等)和儿童参与式优化践行友好理念;依托香山书房,通过亲子阅读、家长课堂打造 “共成长”模式。同时,通过“适儿化硬件+专业化三级队伍+便捷化运营”筑牢服务根基,打造“财商+家风+文化”三维活动矩阵,家长满意度98.8%,既开创金融机构跨界服务儿童新路径,也为儿童友好城市建设提供可复制的基层样本。

02权益守护友好

3.黄圃镇案例截图.png

中山市第二人民法院黄圃人民法庭将儿童友好理念深度融入司法实践,构建起空间友好、机制协同、教育多元”的权益守护体系。打造适儿化司法空间,依据“一米高度”视角设置调解花园、儿童观察室等柔性空间,通过自然元素与柔和色彩缓解儿童紧张情绪,营造温暖可信赖的环境;创新工作机制,引入儿童观察评价制度,由心理咨询师通过沙盘分析出具专业报告作为抚养权参考,并建立“1+6+N”跨部门协同平台,实现家庭教育指导、心理疏导等全流程干预;开展亲子法治教育,打造“圃法同行”品牌,通过模拟法庭、亲子普法等形式提升家庭法治意识。

03空间营造友好

4.港口镇案例截图.png

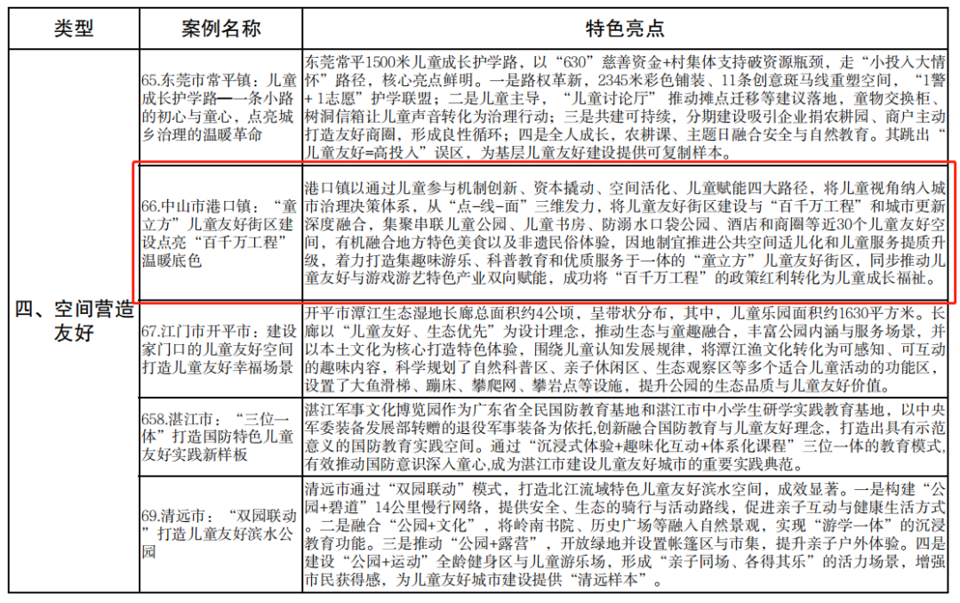
中山市港口镇通过儿童参与机制创新、资本撬动、空间活化、儿童赋能四大路径,将儿童视角纳入城市治理决策体系,从“点-线-面”三维发力,将儿童友好街区建设与“百千万工程”和城市更新深度融合,集聚串联儿童公园、儿童书房、防溺水口袋公园等近30个儿童友好空间,有机融合地方特色美食以及非遗民俗体验,因地制宜推进公共空间适儿化和儿童服务提质升级,着力打造集趣味游乐、科普教育和优质服务于一体的“童立方”儿童友好街区,同步推动儿童友好与游戏游艺特色产业双向赋能,成功将“百千万工程”的政策红利转化为儿童成长福祉。

5、儿童友好标识.jpg

▲儿童友好标识

04环境发展友好

5.小榄镇案例截图.png

中山市小榄镇永宁社区以“一米高度”理念为引领,打造“空间集约、多元协同、品牌赋能”的儿童友好生活圈。空间再造提品质,改造近3000㎡综合性文化服务中心,设置儿童之家、绘本馆等功能区,融入自然、艺术元素,构建全龄段儿童免费使用的安全成长空间;阵地共建聚合力,联合妇联、检察院、法院等多部门打造“荼薇花开”普法基地,联动律师、教师、家长组建志愿队,形成“社区主导+专业支撑+家庭参与”的共建机制,破解资源分散难题; 品牌培育强服务 ,推出“雏雁法堡”普法、“同悦学堂”阅读等特色品牌,构建15分钟服务圈。案例通过高效空间利用、多元协同模式及精准品牌运营,为高密度城区儿童友好建设提供“永宁样板”。

6.南朗街道、指导服务中心案例截图.png

中山市家庭教育指导服务中心以“家庭”为单元,构建“理念-课程-服务-实践-文化-数字”六维融合的儿童友好路径。推动理念革新,通过《儿童友好家庭公约》、家庭会议制度等,促进家长从“权威主导”转向“平等尊重”,确立儿童权利主体地位;强化服务网络,依托288个社区家长学校开展“点菜式”送课、个案咨询,打造“雁阵飞”“爸爸来啦”等品牌项目,激活家庭与社区联动;融合儿童参与家风建设,以“由儿童设计”原则创新传统文化活动;数字化赋能,通过“家掌荟”“中山家长在线”等平台提供近千条免费资源,构建线上线下联动的家教新生态。

南朗街道面向辖区儿童及家庭,立足儿童需求,积极挖掘本土文化资源,以广东首批家风家教实践基地——茶东陈氏宗祠为核心点,打造了连片式家风家教实践基地。持续开发能学能玩的“游学南朗家风基地·传承中华传统家风”家风家训亲子研学游路线,培育30名志愿讲解员,拍摄宣传片,制作语音导览等内容。其中,小小讲解员刘煜祺的作品作为优秀视频在央视频等平台展播。南朗街道持续为儿童及亲子家庭提供优质家风建设服务,以良好家风涵养幸福童年,助力儿童健康、快乐成长。

从宏伟蓝图到街巷阡陌,中山正将儿童友好的种子播撒全城,让每一寸土地都成为孩子们自由探索、无忧成长的乐园。未来,中山将继续精耕细作这片沃土,让儿童友好深深融入城市血脉,成为中山最温暖的底色。

图片

中山市妇联编辑

编辑:卢启昊

校审:杨沛 姜永斌

一审:郑惠施

二审:王芳芳 陈颖

三审:伍月桥



友情链接